How does Pinjack manage the NPI process to ensure quality and on-time delivery?
Standardized NPI Process: From Design to Mass Production Excellence
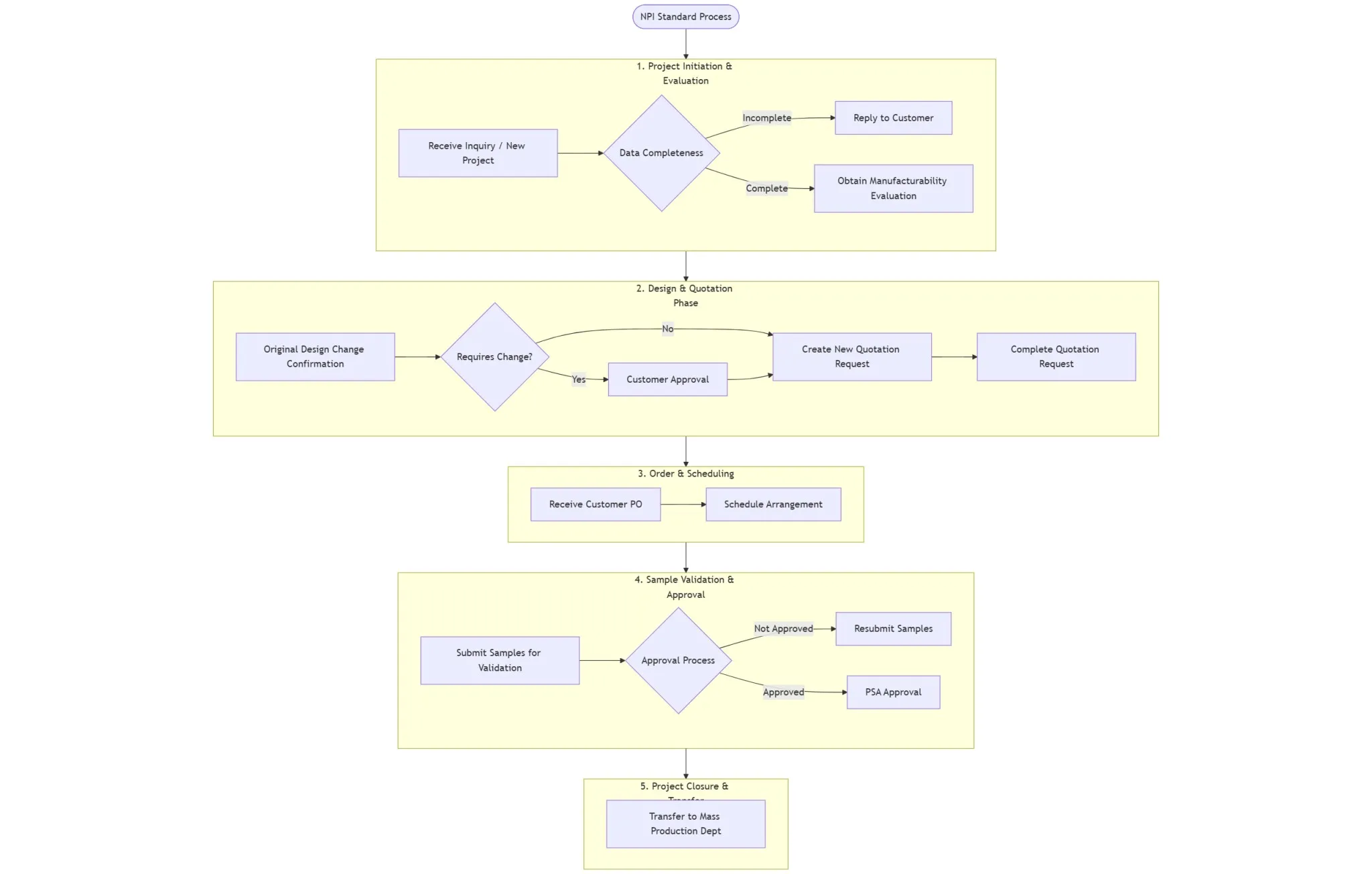
At Pinjack, we recognize that new product development is critical to our clients' market competitiveness. Our standardized New Product Introduction (NPI) process ensures that every project transitioning from development to mass production achieves high precision, cost-efficiency, and reliable delivery .
Five Core Stages of Our NPI:
• Project Kick-off & Evaluation: Rigorous technical data review to provide precise Design for Manufacturing (DFM) feedback .
• Design & Quote Optimization: Offering optimized solutions and transparent cost analysis for high-efficiency RFQ processing.
• Order & Precision Scheduling: Dedicated teams manage customer orders with strict progress tracking and resource coordination.
• Sample Certification & Approval: Following standardized approval processes (PSA) to ensure samples meet all specifications and application requirements.
• Finalization & Mass Production Transfer: Seamlessly transitioning to our manufacturing centers in Tamsui and Wuku for stable, long-term supply .
Why Choose Pinjack for NPI?
• Advanced Expertise: Proven experience in 800G/1.6T optical components and AI thermal solutions .
• One-Stop Support: Comprehensive services from R&D support in the USA and Taiwan to in-house plating and assembly .
• Transparent Management: Full-process tracking ensures clients are always informed of their project’s development status.
